
2D & 3D Modeling
We offer complete fire protection system design services using CFD analysis, hydraulic calculations, and 2D/3D modeling tailored for Abu Dhabi’s building code and climate considerations.

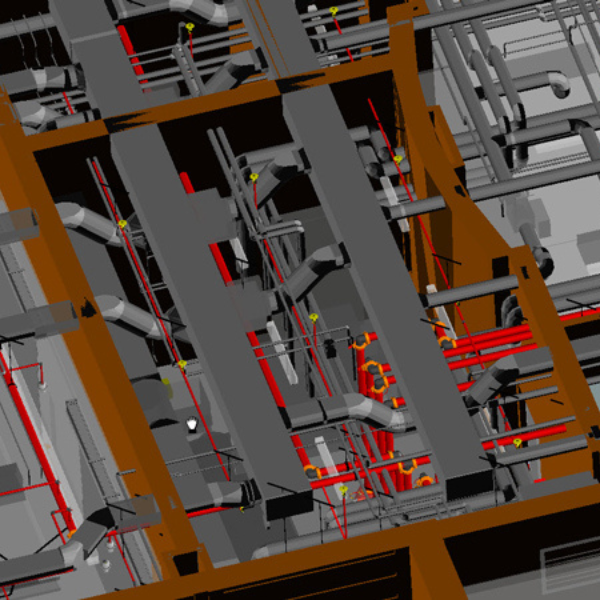
Our detailed 2D drafting and BIM-ready 3D models are engineered for smooth coordination with consultants, contractors, and local authorities. Whether you are planning a new high-rise, industrial zone, or specialized hazardous facility, our designs ensure a seamless path to Civil Defense approval and efficient on-site execution.
What We Deliver
Fire protetction layouts in AutoCAD & Revit
BIM coordination models with clash detection
Smoke spread simulatinos using CFD tools
NFPA/FM-compliant hyfraulic calculations
Detailed submissions packages ready for Civil Defense
Why Choose
Rebus?
Get visual, reliable, and ultra-fast fire detection where it’s needed most—only with Rebus.
Proven success in Abu Dhabi's most complex building environments
In-house engineering and Civil Defense coordination
Fully integrated design-to-installation service
Rapid turnaround and error-free documentation


